FLOWCHART (WEB et SYSTEM) ORAVOX

User avatar
SergeV
Posts: 146
Joined: Thu Jun 12, 2025 10:00 am
Contact:

FLOWCHART (WEB et SYSTEM) ORAVOX

Post by SergeV »

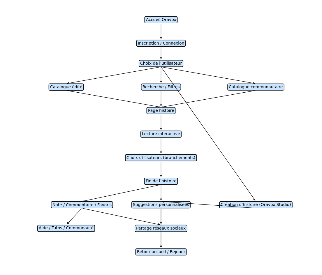
Flowchart_Oravox_Site_UltraComplet.png
Flowchart_Oravox_Site_UltraComplet.png (80.12 KiB) Viewed 25 times
Attachments
archi_MATRICE_oravox.PNG
archi_MATRICE_oravox.PNG (1.5 MiB) Viewed 6 times
Dioxine de Pourpre : Magicien : Nothing is real.

Who is online

Users browsing this forum: No registered users and 1 guest