H2 DRACULA

User avatar
SergeV
Posts: 146
Joined: Thu Jun 12, 2025 10:00 am
Contact:

H2 DRACULA

Post by SergeV »

En cours de création : version V1
🎭 Répartition des voix :

Personnages / Voix ElevenLabs (suggestion) / Caractéristiques
Serge (narrateur) / Antoni (ou Adam, voix grave) / Fatigué, lucide, première personne
Sophie / Rachel ou Clyde (modulé) / Logique, un peu tendue, rationnelle
Elise / Bella (ou Scarlett ralentie) / Fragile, étrange, douce
Dracula / Kevin modifié grave / Profonde, menaçante, lente, peu de lignes
La Maison / Narrator ou EchoFX / Froid, spectral, désincarné
Le Curé / Steven, modifié absurde / Comique, mystique, absurde
Dioxine de Pourpre : Magicien : Nothing is real.
CPAS
Posts: 72
Joined: Thu Jun 12, 2025 9:36 am

Re: H2 DRACULA

Post by CPAS »

j'ai utilisé une lecture de dracula libre de droits pour "simuler" l'intro de dracula et voir si je peux changer d'histoire dans le lecteur
User avatar
SergeV
Posts: 146
Joined: Thu Jun 12, 2025 10:00 am
Contact:

Re: H2 DRACULA Conduite de production

Post by SergeV »

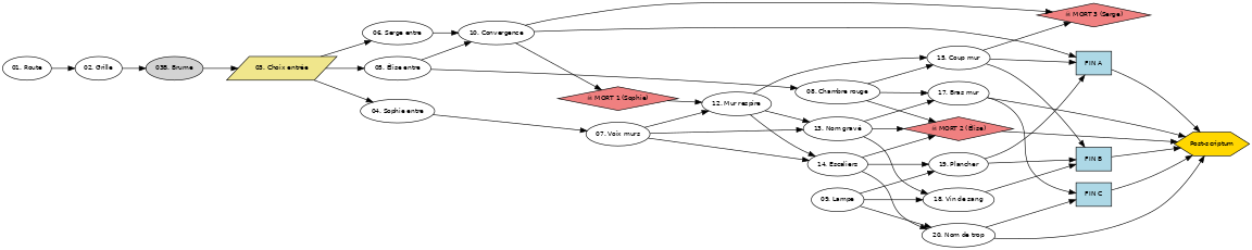
Voici la conduite de Prod de DRACULA

Dossiers prêt pour Elevenlab
Dracula_Exports_SC01_SC05.zip
Dracula_Exports_SC06_SC10.zip
etc..
Attachments
dracula_noms_fichiers_structure.pdf
(21.49 KiB) Downloaded 4 times
ChatGPT Image 8 mai 2025, 11_14_08.png
ChatGPT Image 8 mai 2025, 11_14_08.png (2.39 MiB) Viewed 135 times
ChatGPT Image 8 mai 2025, 10_56_19.png
ChatGPT Image 8 mai 2025, 10_56_19.png (2.67 MiB) Viewed 135 times
Dioxine de Pourpre : Magicien : Nothing is real.
User avatar
MyQ
Posts: 19
Joined: Thu Jun 12, 2025 11:28 am
Contact:

Re: H2 DRACULA

Post by MyQ »

ElevenLabs updated, check it out
User avatar
SergeV
Posts: 146
Joined: Thu Jun 12, 2025 10:00 am
Contact:

Re: H2 DRACULA VERSION V2 ok

Post by SergeV »

Scripts audio complets (dialogues, bruitages, choix)
3 morts, 3 fins, 1 post-scriptum
Fichiers .txt et .json par scène
Structure de nommage normalisée
Graphique visuel + PDF + JSON complet
Dossiers SC01 → SC25 créés automatiquement
---------------------------------------
🔹 VOIX PAR PERSONNAGE / ENTITÉ
Personnage / [Entité Voix ElevenLabs proposée / Caractéristiques /coloré
Serge (narrateur) / Antoni (ou Adam, voix grave) / Fatigué, lucide, narrateur principal
Sophie / Rachel ou Clyde (modulée) / Logique, tendue
Élise / Bella (ou Scarlett ralentie) / Douce, fragile, étrange
Dracula / Kevin modifié (grave + écho) / Menaçant, profond
La Maison / EchoFX (ou Narrator, très filtrée) / Spectrale, désincarnée
Le Curé / Steven modifié absurde / ]Mystique, comique
Voix mystique / Obscura (voix féminine ralentie) Énigmatique, oraculaire
Voix flasque / Élise modifiée (éthérée) / Chuchotée, hypnotique
Voix souterraine / Dracula ralenti (effet caverne) / Envoûtante, sombre

---------------------------------------------
[🎬 SCÈNE 01 – La route vers Carfax
🎧 Ambiance :
Pluie sur pare-brise
Essuie-glaces
Fond orageux

🗣️ Serge (narration) :
"Il est 22h43. Trois imbéciles dans une voiture de location.
Élise ne parle pas. Elle serre un crucifix comme si ça allait nous sauver.
Sophie consulte une carte comme si Google Maps savait trouver un manoir disparu.
Et moi ? Je conduis. Je regarde droit devant. Je fais comme si c’était normal d’aller à Carfax ce soir.
Parce qu’en vrai… je veux savoir."

🗣️ Sophie :
"Tu es sûr que c’est la bonne route ? On a déjà passé ce panneau trois fois."
🗣️ Élise :
"Il faut arriver avant minuit. Après… c’est lui qui vient."

🎬 ➤ Transition vers SCÈNE 02

-----------------------------------
🎬 SCÈNE 02 – La grille rouillée
🎧 Ambiance :
Grincement de métal
Portière qui claque
Cri de corbeau

🗣️ Serge (narration) :
"Et puis on l’a vue.
La grille. En fer noir, rongée par le temps. Fermée, bien sûr. Mais pas verrouillée…"

🗣️ Sophie :
"Je vais essayer de pousser…"
🗣️ Élise :
"Il faut demander la permission."
🗣️ Serge :

"Ou on ouvre. Et on entre. Comme des gens normaux."
🎬 ➤ Interlude atmosphérique (SC03B)

----------------------------------
🎬 SCÈNE 03B – Le jardin de brume (interlude sonore)
🎧 Ambiance :
Pas feutrés sur gravier mouillé
Brume qui s’épaissit
Carillon brisé
Corbeaux discrets

Vibration sourde
🗣️ Voix de la Maison (chuchotée) :
"Vous êtes déjà dedans."

🎬 ➤ Transition vers SC03 – Choix D1 : Qui entre ?

--------------------------------
🎬 SCÈNE 03 – Décision D1 : Qui entre ?
🎧 Ambiance :
Vent dans les grilles
Piano dissonant lointain
Silence pesant

🗣️ Sophie :
"Bon. On va pas rester là toute la nuit. Je rentre."
🗣️ Élise :
"L’endroit choisit toujours le premier."
🗣️ Serge (narration) :
"C’est là que ça a commencé.
Ce petit moment où tu crois que tu peux décider…
et où tu réalises que t’as jamais eu le choix."


🔀 Choix D1 :
Sophie entre → SC04 – Le couloir de lumière
Élise entre → SC05 – L’appel dans l’escalier
Serge entre → SC06 – La porte s’ouvre seule

-------------------------------
🎬 SCÈNE 04 – Le couloir de lumière (si Sophie entre)
🎧 Ambiance :
Parquet qui craque
Lustre qui grince
Lampe qui s’allume seule

🗣️ Sophie :
"Bon… rien de spécial. Un hall, des escaliers, un vieux tapis. C’est stupide mais… c’est comme si la maison m’attendait."
🗣️ Serge (narration) :
"Je la regarde entrer. Elle n’hésite pas.
Mais j’jure… au moment où elle a mis le pied dans le hall,
j’ai vu quelque chose passer derrière elle.
Une ombre. Rapide."


🎬 ➤ Transition vers SC07 – La voix dans les murs (D2)

-----------------------------------------
🎬 SCÈNE 05 – L’appel dans l’escalier (si Élise entre)
🎧 Ambiance :
Tissu qui glisse
Escalier ancien
Voix féminine lointaine, déformée

🗣️ Élise :
"Il n’est pas mort… il rêve encore."
🗣️ Sophie :
"Qu’est-ce que tu dis ? À qui tu parles ?"
🗣️ Serge (narration) :
"Élise s’arrête. Immobile. Elle regarde en haut.
Et pour la première fois depuis qu’on est partis… j’ai eu froid.
Vraiment froid."


🔀 Choix D3 :
Élise monte → SC08 – La chambre rouge
Élise revient → SC10 – La convergence

---------------------------------
🎬 SCÈNE 06 – La porte s’ouvre seule (si Serge entre)
🎧 Ambiance :
Souffle froid
Gouttes sur carrelage
Porte lourde qui s’ouvre lentement

🗣️ Serge (narration) :
"La porte s’est ouverte. Toute seule. Sans un bruit. Juste une sorte de… soupir.
Je me suis avancé. Il faisait noir. Et ça sentait… le fer. Et le vieux vin."

🗣️ Sophie (au loin) :
"Serge ? Qu’est-ce que tu fais ?"
🗣️ Élise :
"Ne le laisse pas seul…"

🎬 ➤ Transition vers SC11 – Le mur respire (ou convergence SC10)

--------------------------------
🎬 SCÈNE 07 – La voix dans les murs (suite D2)
🎧 Ambiance :
Mur qui vibre
Souffle rythmique
Voix ancienne étouffée dans la pierre

🗣️ Sophie :
"Je l’entends… c’est comme une vieille radio. Une femme qui parle… ou qui pleure ?"
🗣️ Élise :
"Elle est là depuis longtemps. Elle a oublié son propre nom."
🗣️ Serge (narration) :
"Je colle mon oreille au mur. Un murmure. Comme un souffle qui tourne en rond.
Et juste avant de me reculer… j’ai entendu mon nom."


🔀 Choix D2 :
Coller l’oreille → SC12
Allumer la lumière → SC13
Demander à Élise d’intervenir → SC14

-------------------------------------
🎬 SCÈNE 08 – La montée vers la chambre rouge (suite D3)
🎧 Ambiance :
Escalier
Piano désaccordé au loin
Vent dans les murs

🗣️ Élise :
"Je… je me souviens de cet endroit. Pourtant je n’y suis jamais venue."
🗣️ Sophie :
"La chambre rouge ? Non mais on est dans un mauvais film. J’suis pas venue ici pour un escape game victorien."
🗣️ Serge (narration) :
"La porte était entrouverte. Une lumière rouge tremblait à l’intérieur.
Pas une lampe. Pas une bougie.
Quelque chose brillait. Vivait."


🔀 Choix D3 :
Élise entre seule → SC15
Sophie la suit → SC16
Serge les arrête → SC17

----------------------------------------
🎬 SCÈNE 09 – La lampe de porcelaine (suite D5)
🎧 Ambiance :
Bourdonnement électrique
Radio qui grésille
Ampoule qui saute

🗣️ Sophie :
"Je viens juste d’allumer la deuxième lampe… et cette vieille radio s’est allumée toute seule."
🗣️ Serge :
"C’est pas une radio. C’est une cassette. Une voix enregistrée."
🗣️ Élise :
"C’est… c’est ma voix. C’est moi qui parle."

🔀 Choix D5 :
Écouter jusqu’au bout → SC18
Détruire la radio → SC19
Interroger Élise → SC20

---------------------------------
🎬 SCÈNE 10 – La convergence (tous se retrouvent)
🎧 Ambiance :
Gouttes sur métal
Mur qui respire
Voix inversée très lointaine

🗣️ Serge (narration) :
"On s’est retrouvés dans ce couloir… les trois.
Aucun de nous n’avait parlé, mais on avait tous convergé.
Comme tirés par une même ficelle."

🗣️ Sophie :
"Tu entends ce bourdonnement ? Il monte…"
🗣️ Élise :
"Quelqu’un vient. Pas par la porte… par en dessous."
🗣️ Voix (Dracula – ralenti, grave) :
"Je suis l’ombre qui vous précède... et vous suit."

🔀 Choix D6 :
Se cacher → SC21
Rester ensemble et se taire → SC22
Sophie crie → SC11 (MORT 1)

------------------------------------------
🎬 SCÈNE 11 – ☠️ MORT 1 – La gorge en écho
🎧 Ambiance :
Cri
Étranglement
Voix réverbérées dans les murs

🗣️ Serge (narration) :
"Elle a crié. Juste un mot. Et quelque chose lui a répondu.
Quelque chose qu’on ne voyait pas. Quelque chose qui lui a… qui lui a pris la gorge.
Et pendant trois secondes, j’ai entendu sa voix… dans les murs. Répétée. Compressée."


🎬 ➤ Conséquence : Sophie est retirée du jeu. Retour à SC12 – Le mur respire

---------------------------------------------
🎬 SCÈNE 12 – Le mur respire (suite D7)
🎧 Ambiance :
Mur qui grésille
Soupir du bâtiment
Voix en boucle, très loin

🗣️ Élise :
"Il est là. Il m’écoute. C’est lui."
🗣️ Serge (narration) :
"Je ne crois plus que cette maison est vide.
Je crois qu’on est… dans quelque chose de vivant.
Et je commence à me demander si c’est nous qui avançons… ou si c’est elle qui nous déplace."

🗣️ Sophie (si encore en vie) :
"On continue. On sort d’ici. Ensemble."

🔀 Choix D7 :
Élise parle au mur → SC13
Avancer ensemble → SC14
Serge tape le mur → SC15

------------------------------------
🎬 SCÈNE 13 – Le nom gravé dans le mur
🎧 Ambiance :
Mur qui gratte
Pierre qui se fend lentement
Voix répétitive : "Élise... Élise..."

🗣️ Élise :
"C’est mon prénom. Mais… ce n’est pas mon écriture."
🗣️ Serge (narration) :
"Une inscription apparaissait dans le mur. Non peinte. Pas gravée.
C’était comme si la pierre elle-même… devenait chair."

🗣️ Sophie :
"Stop ! On arrête ça ! On sort !"

🔀 Choix D8 :
Élise continue à lire → SC16
Serge la tire → SC17
Sophie brise la lampe → SC18

------------------------------------------
🎬 SCÈNE 14 – Les escaliers en boucle
🎧 Ambiance :
Pas inversés
Tension rythmique
Répétition vocale : "Tourne... Tourne..."

🗣️ Serge :
"Je crois qu’on tourne en rond…"
🗣️ Sophie :
"C’est impossible. On est montés trois étages et on est revenus au même palier."
🗣️ Élise :
"Quelqu’un nous regarde."
🗣️ Voix du Curé (hallucination du Curé) :
"Les ténèbres... sont comme la soupe : si on remue trop, on réveille les vermicelles démoniaques !"

🔀 Choix D9 :
Descendre → SC19
Rester immobile → SC20
Élise parle à l’observateur → SC16 (MORT 2)

----------------------------------
🎬 SCÈNE 15 – Le coup dans le mur
🎧 Ambiance :
Coup sourd
Mur qui gémit
Grincement inhumain

🗣️ Serge (1re personne) :
"J’ai tapé. Fort. Juste pour voir. Le mur a gémi. Et une seconde après… j’ai entendu quelque chose derrière."
🗣️ Élise :
"Tu l’as réveillé…"
🗣️ Sophie :
"Il était là. Il dormait. Et tu l’as réveillé."

🔀 Choix D10 :
Continuer à frapper → SC21 (MORT 3)
Fuir par la trappe → SC22
Rester immobile → SC23

---------------------------------
🎬 SCÈNE 16 – ☠️ MORT 2 – L’Œil du couloir
🎧 Ambiance :
Silence long
Grattement inversé
Œil qui s’ouvre (visqueux + pulsation)

🗣️ Élise :
"Je sais que tu m’entends. Je ne suis pas comme eux. Je veux comprendre."
🗣️ La Maison / EchoFX :
"ALORS ENTRE."
🗣️ Serge (narration) :

"Elle n’a pas crié. Elle n’a pas bougé. Elle a juste… disparu."
🎬 ➤ Conséquence : Élise est retirée du jeu. Les autres peuvent continuer.

-------------------------------------
🎬 SCÈNE 17 (version enrichie avec Dracula)
🎧 Ambiance :
Livres qui tombent
Rouages mécaniques
Bras en pierre qui émerge du mur

🗣️ Sophie :
« C’est… un bras. Un bras de pierre qui sort du mur. »
🗣️ Serge :
« Il tient quelque chose… une clé ? Un os ? »
🗣️ Dracula (chuchoté, intime, grave) :
« Tu l’as cherché. Tu l’as déjà pris… dans un autre rêve. »
🗣️ Voix mystique (Obscura) :
« La vérité vous est offerte. Mais chaque vérité a un prix. »

🔀 Choix D11 :
Prendre l’objet → SC24
Reculer → SC25
Casser le bras → SC21 (MORT 3)

🎙️ Spécification vocale :
Dracula ici doit être :
Grave, feutré, légèrement réverbéré
Posé, comme s’il connaissait Serge depuis toujours
Voix masculine riche (type Kevin ou clone modifié avec filtre spectral)

-----------------------------------
🎬 SCÈNE 18 – Le vin de sang (suite D12)
🎧 Ambiance :
Flasque en verre qui bouge
Liquide qui fume
Fragments de voix réversés

🗣️ Serge (narration) :
"La lampe est tombée. Et à sa place, une flasque.
Remplie d’un liquide noir-rouge. Elle fume légèrement."

🗣️ Sophie :
"Je suis presque sûre qu’elle n’était pas là. Il y a dix secondes."
🗣️ Voix dans la flasque (Élise modifiée) :
"Bois-moi… et tu verras à travers lui."

🔀 Choix D12 :
Boire → SC26
Renverser → SC27
Faire boire à Sophie → SC23 (FIN B)

------------------------------------
🎬 SCÈNE 19 – Le plancher inversé (suite D13)
🎧 Ambiance :
Marches inversées
Mur retourné
Voix d’enfants déformées

🗣️ Serge (narration) :
"On descendait, mais chaque marche… semblait plus haute.
Jusqu’à ce que je réalise que je grimpais… à l’envers."

🗣️ Sophie :
"Regarde en bas ! On est au plafond !"
🗣️ La Maison (voix écho) :
"Tu as délié le pacte. Tu es maintenant… la clé.
Plus bas… vous reviendrez au début. Ou jamais."


🔀 Choix D13 :
Continuer → SC22
Sauter → SC22 (FIN A)
Attendre → SC23

----------------------------
🎬 SCÈNE 20 – Le nom de trop (suite D14)
🎧 Ambiance :
Temps ralenti
Battements profonds
Nom prononcé lentement : "Serge…"

🗣️ Sophie :
"Il y a un nom gravé dans ma peau. Je… je ne l’ai pas écrit."
🗣️ Serge (narration) :
"Un nom. Le mien. Écrit dans son bras. Comme s’il était là depuis toujours."

🔀 Choix D14 :
Demander à Sophie de fuir → SC24
Lui dire la vérité → SC25
Se taire → SC24 (FIN C)

-------------------------------------
🎬 SCÈNE 21 – ☠️ MORT 3 – La morsure inversée
🎧 Ambiance :
Mur organique
Cri d’absorption
Battement amplifié

🗣️ Serge (1ère personne) :
"Je l’ai brisé. Net. Et c’est comme si j’avais cassé… une idée.
La pièce a changé. Le sol… respire. Il… Il…"
🗣️ La Maison (EchoFX) :
"Tu as délié le pacte. Tu es maintenant… la clé."

🎬 ➤ Conséquence : Serge est retiré du jeu. Les autres peuvent continuer.

--------------------------------------
🎬 SCÈNE 22 – FIN A : Le cœur dans le miroir
🎧 Ambiance :
Cœur qui bat lentement
Miroir qui se fissure
Murmure profond

🗣️ Serge (narration) :
"Je l’ai vu. Un petit objet noir. Battant. Suspendu derrière le miroir.
J’ai tendu la main… et j’ai compris. Le Cœur de Carfax… ce n’était pas une légende. C’était une dette."

🗣️ La Maison (EchoFX) :
"Plus bas… vous reviendrez au début. Ou jamais.
Tu as pris. Maintenant… tu devras rester vivant."


🎬 ➤ Transition vers SCÈNE 25 – Post-scriptum

--------------------------------------
🎬 SCÈNE 23 – FIN B : Les oubliés du grenier
🎧 Ambiance :
Bruits secs de bois ancien
Voix en boucle
Vent sourd derrière une porte

🗣️ Sophie :
"On a tourné. On a tourné. Mais la porte n’a jamais été là."
🗣️ Serge (narration) :
"Je crois qu’on est… les prochains.
Que dans ce grenier, il y avait d’autres voix avant nous.
Et que demain… une autre voiture viendra."

🗣️ Le Curé (hallucination – Steven absurde) :
"Par les moustaches de Saint-Michel, que la lumière vous pète au nez comme une hostie en colère !"

🎬 ➤ Transition vers SCÈNE 25 – Post-scriptum

-----------------------------------------
🎬 SCÈNE 24 – FIN C : Je suis toi
🎧 Ambiance :
Fusion de voix
Vibration grave
Voix IA + Serge superposées

🗣️ Serge :
"J’ai dit oui. Pas à voix haute. Pas avec ma bouche. Mais avec tout le reste."
🗣️ Voix de la Maison :
"Le pacte est complet. Le sang… écoute.
🗣️ Le Curé (hallucination – départ) :
"Je vous laisse. Mon poulain spirituel m’attend pour une messe acrobatique."

🎬 ➤ Transition vers SCÈNE 25 – Post-scriptum

-------------------------------------
🎬 SCÈNE 25 – Post-scriptum : Le futur
🎧 Ambiance :
Bruit de portière
Voix extérieure
Grille qui s’ouvre lentement

🗣️ Voix de Sophie :
"On est arrivés ? Ça n’a pas l’air si terrible…"
🗣️ Voix souterraine (Dracula ralenti) :
"Encore une fois."

🎧 Clôture sonore :
Battement du cœur
Silence
Voix off finale :
"Oravox. Vous êtes l’histoire."
Attachments
H2_Dracula_Arborescence_Claire.png
H2_Dracula_Arborescence_Claire.png (60.84 KiB) Viewed 54 times
Dioxine de Pourpre : Magicien : Nothing is real.
User avatar
SergeV
Posts: 146
Joined: Thu Jun 12, 2025 10:00 am
Contact:

Re: H2 DRACULA

Post by SergeV »

oups the sounds
Attachments
435777__laft2k__hanging EXTRA.mp3
(811.25 KiB) Downloaded 7 times
Dioxine de Pourpre : Magicien : Nothing is real.
Post Reply

Who is online

Users browsing this forum: No registered users and 1 guest